【文献解读】厦门大学林圣彩教授团队《Lithocholic acid phenocopies anti-ageing effects of calorie restriction》:低场核磁技术助力石胆酸模拟热量限制的抗衰老作用研究

发布时间:2025-04-23 16:54

热量限制(CR)作为一种非药物饮食干预方式,能在多种生物中促进健康、延长寿命,其通过引发一系列代谢变化发挥作用,但具体是哪些代谢物改变带来这些生理益处尚不明确。AMP激活的蛋白激酶(AMPK)在CR的有益效应中起关键作用,是寻找热量限制模拟物(CRMs)的重要靶点。本研究旨在通过代谢组学分析找出CR过程中丰度变化的代谢物,并确定其功能,探究是否存在特定代谢物能模拟CR的效果。

1、细胞实验:用 CR 处理 4 个月的小鼠血清(CR 血清)处理小鼠胚胎成纤维细胞(MEFs)、HEK293T 细胞、原代肝细胞和原代肌细胞,通过免疫印迹检测 AMPK 激活情况;对 CR 血清进行热处理、透析或通过 Lipidex 柱处理,观察对 AMPK 激活能力的影响;筛选 CR 后增加的极性代谢物,测试其激活 AMPK 的能力。

2、动物实验:对小鼠进行 CR、禁食和心脏毒素处理;通过灌胃给予小鼠不同处理的粪便进行粪便微生物群移植实验;用 (2-羟丙基)-β-环糊精包被的 LCA 处理小鼠,检测 LCA 在血清和组织中的浓度、AMPK 激活情况、衰老相关表型变化;以线虫和果蝇为模型,研究 LCA 对其寿命和健康寿命的影响。

检测方法:运用多种质谱技术分析血清、组织和细胞中的代谢物;通过免疫印迹检测蛋白表达和磷酸化水平;采用定量磁共振测量小鼠身体成分;利用代谢笼系统测定小鼠能量消耗;通过组织学染色和免疫组化观察组织形态和蛋白表达;使用qPCR 检测mRNA水平;运用透射电子显微镜观察线粒体形态等。

1.1图1a – 1d:用 CR 血清处理 MEFs、HEK293T 细胞、原代肝细胞和原代肌细胞4小时后,通过免疫印迹检测pAMPKα和pACC 水平,发现 CR 血清能激活这些细胞中的 AMPK,表明 CR 血清可在细胞水平模拟 CR 的部分效果。

1.2图1e – 1f:给自由进食的小鼠灌注 CR 血清2小时后,检测肝脏和肌肉组织中 AMPK 的激活情况,结果显示 CR 血清能在小鼠体内激活 AMPK,证明其在机体层面也具有激活 AMPK 的能力。

1.3图1g – 1i:对 CR 血清进行不同处理后发现,热处理后的 CR 血清仍能激活 AMPK,而透析后的 CR 血清失去该能力,且通过 Lipidex 柱处理后,洗脱部分虽仍可激活 AMPK 但能力降低,说明 CR 血清中热稳定、低分子量的极性代谢物介导了 AMPK 的激活,且非极性化合物和脂质可能不参与此过程。

2.1图2a:用 1μM LCA处理MEFs 4 小时,测定 AMPK 活性和细胞内 LCA 浓度,结果表明 LCA 是 CR 血清中激活 AMPK 的因子,且处理后细胞内 LCA 浓度与 CR 小鼠组织中的浓度相似。

2.2图2b – 2d:代谢组学分析显示,CR 处理 4 个月的小鼠血清和肌肉中 LCA 浓度在不同时间点和 CR 持续时间内均显著增加。

2.3图2e:用 1μM LCA 或其衍生物处理 MEFs 4 小时后检测 AMPK 活性,发现只有 LCA 能激活 AMPK,其他胆汁酸如 CA 和 CDCA 则不能。

2.4图2f – 2g:给老年小鼠饮用含 (2 -羟丙基)-β -环糊精包被的 LCA 的水 1 个月后,测定血清和肌肉组织中 LCA 浓度,发现其与 CR 血清中的 LCA 水平相似。

2.5图2h:给老年小鼠饮用含 LCA 的水或进行 CR 处理后,检测骨骼肌中 AMPK 的激活情况,结果表明 LCA 能在小鼠中激活 AMPK,且效果与 CR 相似。

图3:LCA年轻化作用依赖于AMPK

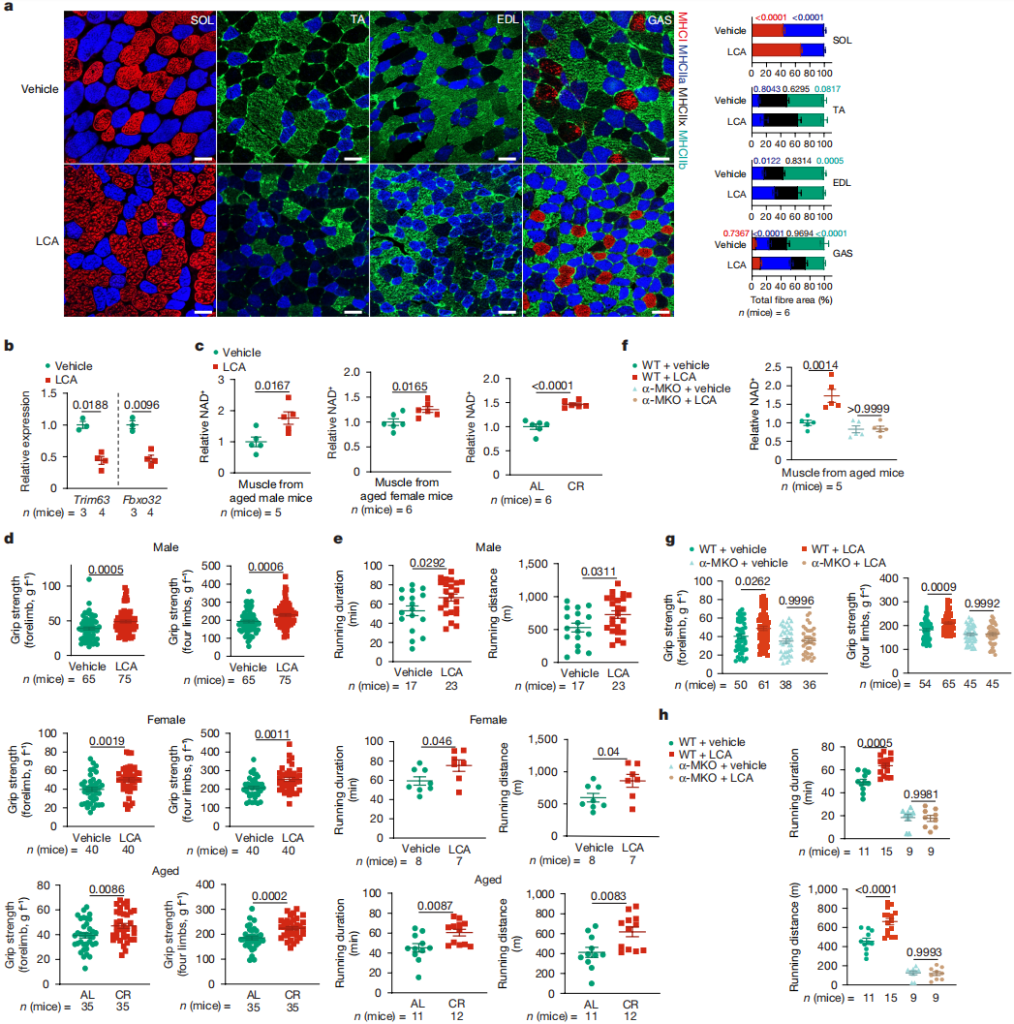
3.1 图3a – 3b:给自由进食的老年小鼠饮用含 (2 -羟丙基)-β -环糊精包被的 LCA 的水 1 个月后,通过免疫组化检测肌肉纤维类型,用 RT – PCR 测定萎缩标记物 Trim63 和 Fbxo32 的 mRNA 水平,发现 LCA 可诱导氧化纤维转化,预防肌肉萎缩。

3.2 图3c:测定老年小鼠肌肉中的 NAD⁺水平,发现 LCA 处理可使其增加至与 CR 诱导相似的水平。

3.3 图3d – 3e:检测老年小鼠的握力和跑步耐力,结果显示 LCA 可促进肌肉力量和耐力提升,效果与 CR 相似。

3.4 3f – 3h:敲除肌肉特异性AMPKα后,LCA对肌肉中NAD⁺水平增加、肌肉力量和耐力提升的作用被消除,表明AMPK是LCA发挥这些作用所必需的。

图4:LCA延长寿命和健康期

4.1 图4a – 4b:用 100μM LCA 处理野生型(N2)或 aak – 2 敲除的线虫、野生型(Act5C – GAL4)或 AMPKα 敲低的果蝇,结果显示 LCA 可通过激活 AMPK 延长线虫和果蝇的寿命。

4.2 图4c:测定线虫的咽泵率,发现 LCA 可促进其增加,且该作用依赖于 AMPK。

4.3 图4d – 4e:用 LCA 处理线虫和果蝇后,再分别用 FeSO₄和百草枯处理诱导氧化应激,结果显示 LCA 可促进线虫和果蝇的氧化应激抗性,且该作用依赖于 AMPK。

4.4 图4f:测定线虫和果蝇的 NAD⁺水平,发现 LCA 可使其增加,且该作用依赖于 AMPK。

4.5 图4g:给 1 岁的野生型小鼠饮用含 (2 -羟丙基)-β -环糊精包被的 LCA 的水,测定其寿命,结果显示 LCA 处理使小鼠中位寿命有增加趋势。

值得一提的是,苏州MK体育(中国)官方网站分析仪器有限公司生产的清醒小动物体成分分析仪 QMR06-090H,可用于测定老年小鼠在 LCA 处理后的瘦体重和脂肪体重。通过与对照组对比,清晰展示 LCA 的处理效果,如阻止肌肉萎缩、调整脂肪与体重比例,为研究 LCA 功效提供了关键量化数据。其测试的数据主要得出以下结论:

图5 LCA改善老年小鼠的肌肉功能

5.1 图5a LCA 可预防老年小鼠肌肉萎缩:对老年雄性和雌性小鼠进行实验,给它们喂食 (2 -羟丙基)-β -环糊精包被的 LCA(1g/L于饮用水中)1 个月后,LCA 处理组小鼠的肌肉质量与对照组相比,有明显的维持或增加趋势。这表明 LCA 能够有效防止老年小鼠因年龄增长而出现的肌肉萎缩情况,对肌肉健康具有积极的保护作用。除了肌肉质量,该分析仪的数据还显示,LCA 处理可能影响小鼠的脂肪体重和整体体重。虽然论文未对脂肪体重和体重变化进行详细讨论,但从身体成分测量的综合数据可以推测,LCA 可能通过某种代谢调节机制,对小鼠体内的脂肪积累或消耗产生影响,进而调节身体的脂肪与瘦体重比例,维持身体成分的平衡。

、研究结论

本研究表明 LCA 是 CR 诱导的代谢物,可通过依赖 AMPK 的方式模拟 CR 的抗衰老作用,为开发改善健康寿命的干预措施提供了新方向。不过,研究也存在局限性,如可能存在其他未鉴定的激活 AMPK 的代谢物,LCA 对小鼠寿命延长效果的显著性有待进一步研究,且目前 LCA 的作用机制在不同物种间的差异还需深入探究。 未来研究可围绕这些方向展开,以更全面地了解 LCA 的作用及应用潜力。

Qu, Q., Chen, Y., Wang, Y. et al. Author Correction: Lithocholic acid phenocopies anti-ageing effects of calorie restriction. Nature 638, E6 (2025). https://doi.org/10.1038/s41586-025-08693-w

电话客服

电话:400-060-3233

售后:400-060-3233

微信客服
公众号
TOP

返回顶部